Note
Go to the end to download the full example code.
Constrained Calculations - Surface diffusion energy barriers#
In this tutorial, we will calculate the energy barrier that was found
using the NEB method in the Surface diffusion energy barriers using the Nudged Elastic Band (NEB) method
tutorial. Here, we use a simple FixedPlane
constraint that forces the Au atom to relax in the yz-plane only:
from ase.build import add_adsorbate, fcc100
from ase.calculators.emt import EMT
from ase.constraints import FixAtoms, FixedPlane
from ase.optimize import QuasiNewton
# 2x2-Al(001) surface with 3 layers and an
# Au atom adsorbed in a hollow site:
slab = fcc100('Al', size=(2, 2, 3))
add_adsorbate(slab, 'Au', 1.7, 'hollow')
slab.center(axis=2, vacuum=4.0)
We can visualize the structure with ase visualize:
import matplotlib.pyplot as plt
from ase.visualize.plot import plot_atoms
fig, (ax1, ax2) = plt.subplots(1, 2)
plot_atoms(slab, ax1)
plot_atoms(slab, ax2, rotation='-90x')
ax1.set_title('top view')
ax2.set_title('side view')
ax1.set_axis_off()
ax2.set_axis_off()

Alternatively, you can use also use view directly:
# $ from ase.visualize import view
# $ view(slab)
We can now continue fixing the atoms in the slab:
Now we can perform the calculation optimizing the displacement of the gold atom along the x-axis. We do structure optimization here using the EMT potential:
# Use EMT potential:
slab.calc = EMT()
for i in range(5):
qn = QuasiNewton(slab, trajectory=f'mep{i}.traj')
qn.run(fmax=0.05)
# Move gold atom along x-axis:
slab[-1].x += slab.get_cell()[0, 0] / 8
# Let's visualize the saved trajectory.
# Here is code to visualize
# a side-view of the path (unit cell repeated twice):
from ase.io import read
configs = [read(f'mep{i}.traj', '-1') for i in range(5)]
# for easier visualization, let's repeat the structures
configs_repeated = [config.repeat((2, 1, 1)) for config in configs]
Step[ FC] Time Energy fmax
BFGSLineSearch: 0[ 0] 17:05:31 3.323870 0.2462
BFGSLineSearch: 1[ 1] 17:05:31 3.314754 0.0378
Step[ FC] Time Energy fmax
BFGSLineSearch: 0[ 0] 17:05:31 3.730166 1.6460
BFGSLineSearch: 1[ 2] 17:05:31 3.546230 0.2605
BFGSLineSearch: 2[ 4] 17:05:31 3.513795 0.1080
BFGSLineSearch: 3[ 6] 17:05:31 3.502279 0.0500
Step[ FC] Time Energy fmax
BFGSLineSearch: 0[ 0] 17:05:31 3.764262 1.0444
BFGSLineSearch: 1[ 2] 17:05:31 3.708446 0.1203
BFGSLineSearch: 2[ 4] 17:05:31 3.695835 0.0668
BFGSLineSearch: 3[ 6] 17:05:31 3.691660 0.0618
BFGSLineSearch: 4[ 7] 17:05:31 3.690089 0.0300
Step[ FC] Time Energy fmax
BFGSLineSearch: 0[ 0] 17:05:31 3.580034 0.6521
BFGSLineSearch: 1[ 1] 17:05:31 3.544894 0.1627
BFGSLineSearch: 2[ 3] 17:05:31 3.516850 0.1946
BFGSLineSearch: 3[ 4] 17:05:31 3.508545 0.1325
BFGSLineSearch: 4[ 5] 17:05:31 3.503316 0.1022
BFGSLineSearch: 5[ 6] 17:05:31 3.500392 0.0550
BFGSLineSearch: 6[ 8] 17:05:31 3.499584 0.0392
Step[ FC] Time Energy fmax
BFGSLineSearch: 0[ 0] 17:05:31 3.463634 0.5332
BFGSLineSearch: 1[ 2] 17:05:31 3.356702 0.4028
BFGSLineSearch: 2[ 3] 17:05:31 3.333298 0.1536
BFGSLineSearch: 3[ 4] 17:05:31 3.322604 0.1003
BFGSLineSearch: 4[ 5] 17:05:31 3.318477 0.0658
BFGSLineSearch: 5[ 6] 17:05:31 3.316534 0.0483
We can visualize the structures with \(ase.visualize.plot.animate\):
from ase.visualize.plot import animate
animate(
configs_repeated,
ax=None,
interval=500, # in ms; same default value as in FuncAnimation
rotation=('-90x,0y,0z'),
)
<matplotlib.animation.FuncAnimation object at 0x7f0694f34c20>
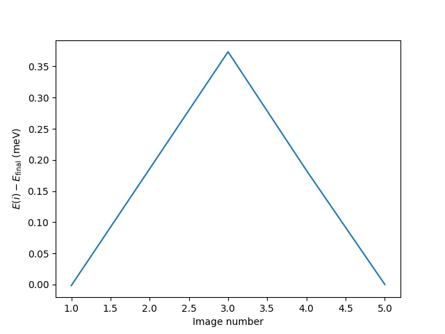
Let’s plot the energy and look at the barrier.
# get the potential energies of the structures
energies = [config.get_potential_energy() for config in configs]
# set last energy value to 0 for easier comparison
energies = [energy - energies[-1] for energy in energies]
plt.ylabel(r'$E(i) - E_{\mathrm{final}}$ (meV)')
plt.xlabel('Image number')
plt.plot(range(1, len(energies) + 1), energies)

[<matplotlib.lines.Line2D object at 0x7f067be7c7d0>]
The barrier is found to be 0.35 eV - exactly as in the NEB tutorial.
The result can also be analysed with the command ase gui mep?.traj -n -1 (choose ).
See also